新葡亰8883ent
ENGLISH
资料下载
站点地图
院长信箱
书记信箱
联系我们
首页
学院概况
学院介绍
历史沿革
现任领导
机构设置
学院视频
联系我们
师资队伍
高层次人才
教学科研岗
实验教辅岗
行政管理岗
教育教学
本科教育
研究生教育
继续教育
科学研究
科研基地
学术团体
科研团体
科研成就
公用仪器平台
国际交流
人才引进
出国访问
学生项目
学生工作
通知公告
学生活动动态
学生就业信息
校友工作
杰出校友
校友活动
校友风采
校友管理系统
联系我们
学院资讯
新闻动态
通知公告
学术动态
实用信息
资料下载
党建工作
工作简介
组织发展
学习园地
党内活动
统战工作
工会工作
院工会干部
学院双代会
工会动态
信息公开
专题专栏
实践及国际课程周
优秀大学生夏令营
化工学术大讲堂
化工学院消防安全管理
党的十九大专栏
教学信息简报专栏
化工青椒学术沙龙
博士研究生复试专栏
全国学生制药工程研究征文比赛
安全生产宣传专栏
全国'互联网-化学反应工程'课模设计大赛
新葡亰8883ent120周年校庆专题
学术墙报交流活动
“教授开放日”专栏
学院接收推免专栏
申请考核制博士专栏
硕士研究生招生专栏
“不忘初心 牢记使命”主题教育
学院推免专栏
学习贯彻《讲义》专栏
学习贯彻十九届五中全会精神
庆祝中国共产党成立100周年暨党史学习教育专栏
认真学习贯彻党的十九届六中全会精神
庆祝建院70周年
学科建设
第十一届全国膜与膜过程学术报告会
第五届化工实验大赛
深入学习贯彻党的二十大精神
党风廉洁教育宣传专栏
学习贯彻习近平新时代中国特色社会主义思想主题教育
第二届绿色工程教育暨未来工程师论坛
美丽化工
校友及捐赠
化工人物
站点地图
国际交流
学院资讯
新闻动态
通知公告
学术动态
实用信息
资料下载
通知公告
当前位置:
首页
>
学院资讯
>
通知公告
>
正文
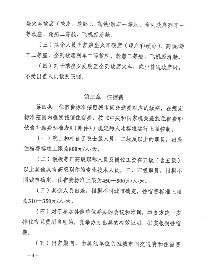
《新葡亰8883ent差旅费管理实施细则》
发布时间 :2015年01月20日 阅读量:
上一条:
关于化工学院副楼停电的通知
下一条:
关于化工学院后院停车场(北半区)暂停使用通知